
“行业研究”正成为商业机构的基本配置
“行业研究”一词,最初主要在二级市场(股票市场)分析师圈子里提及,因为上市公司的价值评估离不开对于行业竞争格局的分析和发展趋势的把握。我们经常能够看到《行业拐点已现》《行业爆发在即》《行业迎来“红利期”》这样的券商研报标题,很是吸引眼球。
近几年来,随着互联网不断将信息壁垒打破,“行业研究”也溢出到商业和金融市场的各个领域,从大企业的战略决策,到创业公司的商业计划书;从一级市场VC、PE投资,FA公司(融资财务顾问)到二级市场的基金和券商研究所,“行业研究”(广义层面也包括更微观层面的企业价值分析)已经成为一个基本工具,广泛应用于企业战略决策、投资决策等关键商业及金融领域,甚至在政府政策研究领域也大量使用了行业研究的方法论。
没有目的性,不回答关键问题的研究报告,没有灵魂
伴随着行业研究报告的产出大幅增加,按理说,我们对于行业的认知和洞察应该更容易,但结果往往是越来越难从这些报告中获得行业洞察和深刻认知。
我们都看过很多行业(公司)研究报告,其信息不可谓不丰富,语言不可谓不流畅,从细节中似乎也能看出报告撰写者的努力与用心,但整篇报告阅读起来,却总感觉隔靴搔痒。报告结论往往似是而非,或是大众化、同质化,似乎根本不用那么多的笔墨和引经据典,仅仅通过“拍脑袋”也可以猜测出类似结论(例如大部分的报告都很可能用PEST或者“天时、地利、人和”的框架去佐证“行业未来将快速发展”)。为什么这些报告虽然看上去“四肢健全”,却始终让人觉得缺少灵魂?其中一个核心原因,就是忽略了一个基本而重要的问题——行业研究的目的。
这看似荒谬,但却经常发生。没有明确目的的研究报告,就像无头苍蝇一样,虽然长篇累牍,却并没有明确的意义;有时又像蜻蜓点水,在应该着力论证的地方一带而过,使得报告阅读者掩卷长叹——这报告真“水”。因此,对于行业研究目的进行深入探讨,非但不是一种冗余,还是非常必要且至关重要的事情。其实,深入探讨行业研究的目的,不但对于自身进行行业研究有莫大帮助,还对应该如何阅读他人的研究报告带来深刻指导。
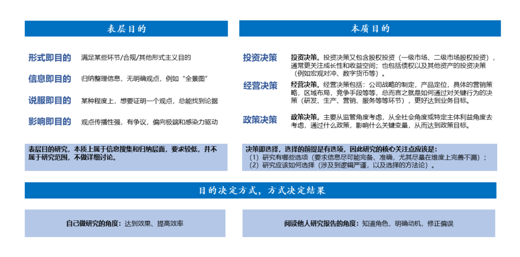
区分行业研究的“表象目的”与“本质目的”
那么行业研究本身究竟有什么样的目的呢?我们将行业研究的目的进行区分,一种是“表象目的”,另一种是“本质目的”。在论述“本质目的”及其体系框架之前,我们先仔细分析一下“表象目的”,可以说,我们能公开获取的研究报告中,超过95%的报告,都集中在这四类“表象目的”,或者根本没有目的性。
一、行业研究的四种“表象目的”
1. 形式即目的
由于委托代理关系的存在,“行业研究”的目的并不一定全是“本质目的”。例如,由于一些形式主义流程的存在,需要满足企业内部、外部合规性的要求,往往需要撰写一些“可行性报告”,然而通常情况下并没有最终责任人为“可行性研究报告”的结果负责,往往直接业务人员也不会按照“可行性报告”中的路径去开展业务。因此可以说,只要有行业研究报告的形式,就已经满足了目的,我们称之为“形式即目的”(相信撰写过“可行性研究报告”的朋友会很明白这一点)。这类“形式即目的”的报告还大量出现在搜索引擎能够检索到的“模板类报告”,这些报告不区分行业类型,都是按照统一的模板目录撰写,其信息与结论基本没有可靠性。
2. 信息即目的
还有一些情况下,行业研究的目的是了解行业的基本情况和信息,对行业信息进行系统有序的梳理。这类行业研究,只需要归纳基本信息,并不需要产生明确观点,有时甚至能画出很好看的“行业全景图”,展现行业内企业的一些产业链和逻辑关系。像这次疫情中有些研究报告就画出了“口罩生产企业地图”,这类报告的目的即“了解口罩生产企业名录”,并不需要去分析口罩行业的趋势、竞争格局、竞争要素等等。我们称之为“信息即目的”。
3. 说服即目的
第三,有一种相对常见的行业研究报告类型,其目的在于“说服”——说服领导、说服合伙人、说服协同部门、说服合作伙伴,对一些既成观点认可,并推动下一步的工作。我们称之为“说服即目的”。这类报告往往对于信息的采集、分析的逻辑、报告的呈现形式(甚至去调整图表的坐标轴,以便看上去有某种“趋势”)进行了有目的性的筛选,以让报告受众信服为根本目的,并不在意报告结论的正确性或客观准确性。当然,一般来说,投资研究报告也需要有说服力,但投资研究报告中,“说服”本身不是根本目的,正确判断行业并通过投资盈利才是根本目的。
4. 影响即目的
最后,还有一种研究报告,也是我们能常常免费看到的行业研究报告,其观点往往很有争议,很吸引眼球,很有传播力、极具感染力,甚至偏向极端,这类研究报告的目的是产生“影响力”,我们称之为“影响即目的”。公开发布的报告多少会具备“影响即目的”的因素,但并不一定仅仅追求影响力,例如券商研究所的研究报告,如果没有影响力,无法形成广泛传播,研究员在资本市场中的价值也就相对有限;一些咨询公司的公开报告,形式华丽,表格美观,格式严谨,其重要目的也是产生“专业感”和“影响力”,以便在未来获取政府或企业客户的商业合作机会。“影响即目的”并没有什么不好,兼顾影响力和客观性的研究报告会成为经典。但是“唯影响即目的”的报告往往会缺乏客观性,难以进行二次应用。
二、行业研究的“本质目的”
上述四种“非本质目的”的研究,虽然也有自身存在的理由,但却并非我们所探讨的重点,其技巧性与聚焦于“本质目的”的研究完全不同,通常也不能被用作决策。因此,我们重点讨论的是基于决策目的的行业研究——包括投资决策、经营决策、政策决策。 这三者中,我们会花较多的精力和篇幅去探讨以“投资决策”为目的的研究方法,通常重点需要回答的问题是“是什么?”以及“为什么?”而不太涉及到“怎么办?”,而以“经营决策”和“政策决策”为目的的行业研究需要回答“怎么办?”的问题,涉及到的问题往往会更复杂一些。
研究目的不同,会造成研究方式的不同,进而研究的成果通常也完全不同。明确研究目的,对自身做行业研究来说,可以更有针对性、更高效、更直达本质。带着明确的目的阅读他人的研究报告,也能适度纠偏,获取有价值的信息和认知(例如理性的机构投资者往往对于券商研究报告中的盈利预测往往会打些折扣,因为考虑到券商研报有其自身的目的)。
一般来说,需要进行“本质目的”行业研究的人,通常在资本市场相关领域投资工作(券商研究所、公募/私募基金公司、一级市场VC与PE、个人投资者等等);或是在大型企业的战略部、投资部、市场部工作;以及初创企业的创始人和管理层等;也可能是政府部门相关业务人员。

那么,在明确了研究的目的之后,应该如何开展行业研究?如何提出有价值的问题、如何采集信息并归纳梳理框架、如何进行深层次提问并形成观点结论、如何通过辩论式研究提升研究结论可靠性,并进行可靠性评估,最终形成真正意义上的“深度研究报告”?我们下回分解。
GLG格理集团致力于打造全球知识平台,为需要专业洞见的商业决策者匹配具有一手经验的行业专家,助力他们以更加明确的目标和坚定的信心做出决策。如果您想了解关于“行业研究”的更多课程信息,或想和姜天骄先生或GLG专家库约100万专家中的任何一位进行交流,请与我们联系。
*以上分析仅代表专家个人观点,格理集团不予置评或背书,并不负责文章中所涉观点的真实性、关联性或完整性。
订阅 GLG 洞见趋势月度专栏
输入您的电子邮件,接收我们的月度通讯,获取来自全球约 100 万名 GLG 专家团成员的专业洞见。